宠物博物馆 首页 宠物新闻 宠物头条 查看内容

2025年中国宠物经济行业上市公司全方位对比分析

2025-11-17 19:21| 发布者: 狗的猫宁| 查看: 7| 评论: 0|原作者: 钛媒体APP

摘要: 文 | 中商产业研究院宠物经济是指围绕宠物的饲养、服务、消费等形成的一系列经济活动的总和,涵盖宠物从出生到死亡的全生命周期,涉及生产、销售、服务等多个环节,是随着人们宠物饲养需求增长和消费升级而兴起的新 ...

文 | 中商产业研究院

宠物经济是指围绕宠物的饲养、服务、消费等形成的一系列经济活动的总和,涵盖宠物从出生到死亡的全生命周期,涉及生产、销售、服务等多个环节,是随着人们宠物饲养需求增长和消费升级而兴起的新兴经济领域。

一、 中国宠物经济行业产业链环节上市公司整体情况

宠物经济涉及众多行业,包括宠物食品、宠物用品和宠物医疗等。宠物食品行业上游为原材料供应环节,如粮食、肉类等,中游为宠物食品生产,下游是消费渠道。宠物用品上游为原材料,主要包括纺织品、板材、塑胶、橡胶、金属、绒毛浆、卫生纸、流延膜、高分子、膨润土等,中游为产品生产制造,包括宠物卫生用品、宠物美容用品、宠物训练用品、宠物玩具、宠物食用器皿、宠物配饰和服饰、宠物寝具用品、宠物旅行和户外用品等,下游为销售渠道。宠物医疗上游为医疗设备和医疗耗材供应环节,中游为医疗服务环节,下游为医疗平台或直接医疗服务直接面向消费者。

资料来源:中商产业研究院整理

二、 中国宠物经济行业上市公司区域分布情况

宠物经济行业重点上市公司分布不均,呈现明显的区域集中特征。山东、浙江等省份的相关上市公司数量相对较多,而部分省份(如西部、北部一些地区)则较少甚至没有。

资料来源:中商产业研究院整理

三、 中国宠物经济行业上市公司经营情况对比分析

2024年中国宠物经济行业上市公司多数实现营收增长,宠物食品类企业表现突出,宠物用品企业增速较快,仅普莱柯营收负增长。

资料来源:中商产业研究院整理

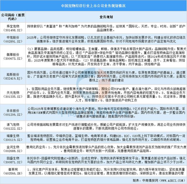
五、 中国宠物经济行业上市公司业务规划情况

中国宠物经济行业上市公司业务规划聚焦多维度发展,涵盖品牌升级、市场拓展、产品创新、产能优化、资源整合、研发强化等,围绕产业链各环节,借策略升级适配市场需求、提升竞争力,推动行业进阶。

资料来源:中商产业研究院整理


路过

雷人

握手

鲜花

鸡蛋

QQ- sitemap- 宠物博物馆

Copyright © 2019-2025 宠物博物馆  杭州狗的猫宁电子商务有限公司 版权所有
中国互联网举报中心 杭州互联网违法和不良信息举报平台 网络110报警服务 浙ICP备19035174号-11 | 浙公网安备 33010402003971号