宠物博物馆 首页 宠物新闻 宠物头条 查看内容

2025年中国宠物行业:智能化与情感消费如何重塑千亿市场?

2025-11-4 14:34| 发布者: 狗的猫宁| 查看: 6| 评论: 0|原作者: 三个皮匠报告

摘要: 2025年发布的《中国宠物市场行业研究报告》由硕远咨询出品,全文共 42 页。报告围绕中国宠物用品行业,从行业定义、市场规模、产品创新、竞争格局到用户画像展开全面分析,核心揭示了智能化升级、代际消费差异及银发 ...

2025年发布的《中国宠物市场行业研究报告》由硕远咨询出品,全文共 42 页。报告围绕中国宠物用品行业,从行业定义、市场规模、产品创新、竞争格局到用户画像展开全面分析,核心揭示了智能化升级、代际消费差异及银发与单身经济如何共同推动行业向高附加值、精细化方向发展。

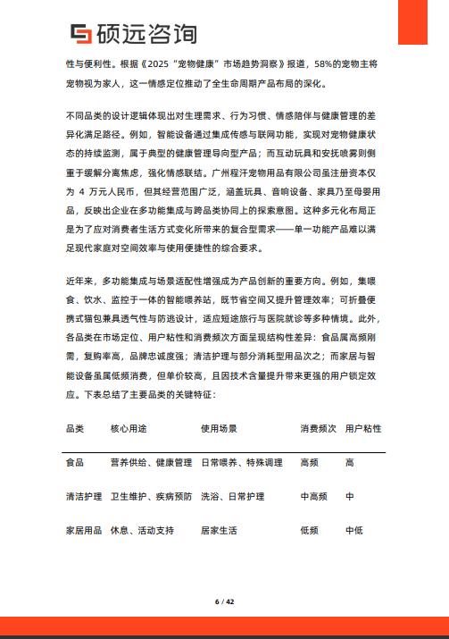
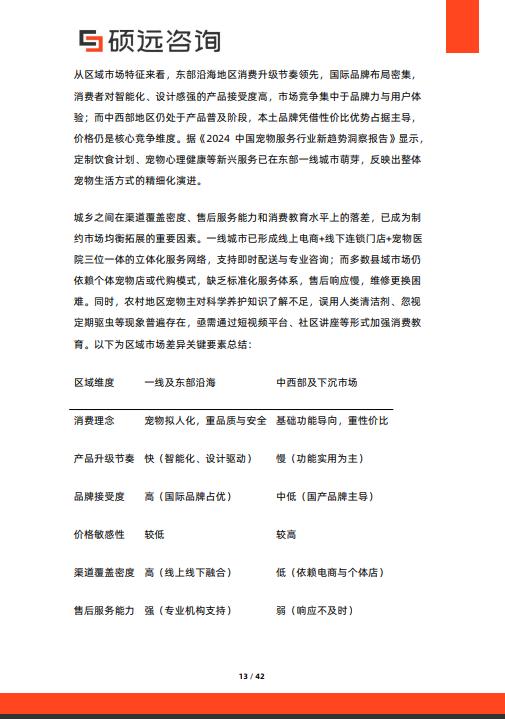
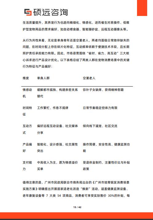
一、重点内容(一)行业定义与发展现状行业边界与品类划分:智能化技术(传感器、物联网、AI)推动行业从基础养护向健康管理、情感陪伴延伸,2025 年市场规模预计达 484 亿元;产品分食品、清洁护理、家居、出行装备、智能设备五类,食品是高频刚需品类,智能设备则因高粘性成增长重点。代际消费差异:Z 世代 / 千禧一代视宠物为家人,偏好智能、高颜值、社交属性产品,依赖线上渠道;银发群体将宠物作生活调剂,注重实用、低价产品,信任线下与亲友推荐。国货与出口趋势:国产品牌凭供应链敏捷性、本土化设计抢占中端市场,跨境电商助力出海;海外市场对 “中国制造” 认知从 “低价” 转向 “高性价比”,但需应对合规与文化适配挑战。(二)市场规模与结构细分市场特征:功能性食品(益生菌、关节养护配方)向 “预防健康” 延伸,用户粘性强;智能穿戴设备(心率、定位项圈)迭代快,依赖技术研发;清洁护理、家居产品存在区域差异,一线城市重品质,下沉市场重性价比。增长驱动因素:银发经济(60 岁以上人口超 3.1 亿)与单身社会推动情感消费,宠物主年均花费约 5200 元;渠道变革(电商、直播带货、宠物集合店)打破地域限制,农村流通体系完善将释放下沉市场潜力。(三)产品创新与技术方向智能化升级:智能穿戴设备优化生命体征监测精度(心率误差 <±5bpm)、延长续航(最长 14 天);数据驱动健康管理,通过 AI 分析饮食、排泄数据预警疾病,打通 “监测 - 预警 - 干预” 闭环。细分品类创新:功能性食品注重天然成分与靶向配方,按生命阶段、品种定制;宠物家具兼顾人性化(适配人宠互动)与环保化(再生材料、可拆洗设计),模块化产品适配小户型。(四)竞争格局与用户画像竞争格局:国际品牌(如 Mars Petcare)垄断高端市场,产品线全;国内品牌(如霍曼科技)聚焦细分场景追赶,市场集中度低(TOP10 占比 29%),新兴品牌有突围空间。用户画像:主力消费群为 21-30 岁高学历、高收入群体,及银发空巢老人;单身群体愿为情感消费付费(如宠物服饰、摄影),银发群体重健康类产品(护肠胃、骨骼保护粮)。二、报告总结与启示

报告总结,2025 年中国宠物用品行业处于高速成长期,智能化、情感化、本土化是核心趋势,市场增长依赖技术创新与消费需求升级。对企业而言,需针对不同代际与人群设计差异化产品,布局全渠道并强化供应链韧性;同时关注政策合规与数据安全,才能在竞争中立足。未来,随着健康管理闭环完善与下沉市场开拓,行业将进一步向高质量、高附加值方向突破。

报告节选

完整报告获取:三个皮匠报告


路过

雷人

握手

鲜花

鸡蛋

QQ- sitemap- 宠物博物馆

Copyright © 2019-2025 宠物博物馆  杭州狗的猫宁电子商务有限公司 版权所有
中国互联网举报中心 杭州互联网违法和不良信息举报平台 网络110报警服务 浙ICP备19035174号-11 | 浙公网安备 33010402003971号